ملخص الحادثة
- التاريخ: 18 ايلول/سبتمبر 2025
- التوقيت: حوالي التاسعة صباحا بالتوقيت المحلي لليمن
- الموقع: جولة سنان، مدينة تعز
- الضحايا: افتهان المشهري، مديرة مكتب صندوق النظافة والتحسين، وحسين الجبزي، طالب جامعي
المسؤول المحتمل: محمد صادق المخلافي جندي في لواء عسكري
المقدمة
في صباح الخميس 18 أيلول/سبتمبر 2025، تعرضت أفتهان المشهري، مديرة صندوق النظافة والتحسين في محافظة تعز، لإطلاق نار من قبل شخص مسلح كان يستقل دراجة نارية، أثناء مرورها بسيارتها وسط المدينة، ما أدى إلى مقتلها على الفور. مثّل الحادث نقطة تحول في المزاج العام في مدينة تعز، التي شهدت وضعًا أمنيًا معقدًا على مدى سنوات النزاع.
أثار مقتل المشهري ردود فعل واسعة على المستويين الرسمي والشعبي. إذ شهدت تعز عقب هذه الحادثة مظاهرات وبيانات متعددة طالبت بالكشف عن ملابساتها ومحاسبة الجناة. تزامن ذلك مع نقاش مكثف في وسائل الإعلام المحلية وعلى منصات التواصل حول طبيعة وحيثيات الحادثة، وعن دور الجهات الأمنية والقضائية في التعامل معها، إضافة الى موجة الإدانات المحلية التي تلت وقوعها.
يهدف هذا التحقيق إلى توثيق المعلومات المتاحة حول الحادثة ومتابعة تطوراتها ضمن سياقها الزمني والاجتماعي، من خلال تحليل المصادر المفتوحة ومراجعة الشهادات والبيانات المنشورة. كما يسعى إلى الإسهام في بناء فهم أعمق لتأثير الحادثة على الحياة العامة في تعز، وعلى النقاشات الدائرة حول المساءلة والعدالة، في ظل الوضع الأمني الهش في المدينة وتكرار حوادث مماثلة خلال السنوات الأخيرة.
توثيق هذه الحادثة يكتسب أهمية خاصة نظراً لحجم التفاعل الشعبي الذي رافقها، والنقاش الواسع الذي أثارته حول المخاطر التي تواجهها النساء في مواقع القيادة والعمل العام في اليمن. فقد أدى استهداف مسؤولة بلدية بالقتل في وضح النهار إلى تصاعد الجدل العام بشأن أنماط العنف والمخاطر المرتبطة بالنوع الاجتماعي، واعتُبر على نطاق واسع مؤشراً مقلقاً على التحديات التي قد تواجه مشاركة النساء وسلامتهن في المجال العام.
تحذير من المحتوى
يتضمن هذا التحقيق محتوىً حساسًا، بما في ذلك وصف لحالات أشخاص قُتلوا في الحادث، بالإضافة إلى مشاهد لضحايا مصابين أو متوفين. وقد يتم حجب بعض المواد السمعية والبصرية الصادمة أو إرفاقها بتنبيهات تحذيرية. للحصول على نسخة غير منقّحة، يُرجى التواصل معنا عبر البريد الإلكتروني التالي: [email protected]
المنهجية
أجرى الارشيف اليمني بالتعاون مع منصة نسوان فويس تحقيقا حول مقتل افتهان المشهري، مديرة مكتب صندوق النظافة والتحسين في مدينة تعز. وتُعد نسوان فويس أول منصة إعلامية يمنية متخصصة بقضايا النساء، وتوفّر مساحة لليمنيات لطرح قضاياهن، ومشاركة تجاربهن، وتسليط الضوء على إنجازاتهن.
استند التحقيق المشترك إلى عدة مراحل من البحث والتحليل للمواد المفتوحة المصدر، بما في ذلك:
- حفظ وتحليل والتحقق من أكثر من 100 مصدر، بما في ذلك صور الأقمار الصناعية، ومقاطع الفيديو، و الصور و البيانات الرسمية، والتقارير الاخبارية المنشورة على وسائل الإعلام وحسابات مواقع التواصل الاجتماعي. وقد وثقت هذه المواد لحظة وقوع الحادثة، و تداعياتها المباشرة، وآثارها اللاحقة.
- تحديد الموقع الجغرافي للحادثة من خلال مطابقة المعالم الجغرافية الظاهرة في مقاطع الفيديو.
- التحقق من توقيت الحادثة باستخدام الطوابع الزمنية الواردة في التقارير الأولية المنشورة على وسائل التواصل الاجتماعي.
- التحقق من عدد الضحايا عبر المقارنة بين التقارير الإخبارية و المنشورات المتداولة على وسائل التواصل الاجتماعي.
- كما أجرت منصة نسوان فويس مقابلات مع مصادر ذات صلة بالحادثة.
لمزيد من المعلومات حول منهجية البحث التي يتبعها الأرشيف اليمني يرجى زيارة صفحة على: موقعنا.
حول تعز
تقع مدينة تعز في جنوب غرب اليمن، بين صنعاء والساحل الغربي المطل على البحر الأحمر ومضيق باب المندب. وتُعد من أكثر المدن اليمنية كثافة سكانية، ما يمنحها أهمية جيوسياسية واستراتيجية بارزة في سياق النزاع المستمر في البلاد.
منذ اندلاع النزاع في اليمن عام 2015، واجه سكان تعز أوضاعًا أمنية واجتماعية صعبة. وتتسم المحافظة بتعدد مراكز النفوذ الأمني والسياسي، حيث تتباين السيطرة بين مناطقها الحضرية والريفية. وتخضع أجزاء من شمال وشرق المحافظة لسيطرة حركة أنصار الله (الحوثيين). أما مدينة تعز، فتُوصف عمومًا بأنها مركز للقوات المرتبطة بالحكومة المعترف بها دوليًا، من خلال تشكيلات سياسية وعسكرية مرتبطة بأحزاب وقوى حليفة.
ومع ذلك، يظل المشهد الأمني في المدينة معقدًا، مع وجود مناطق متنازع عليها، في وقت تُعد فيه تعز مدينة محاصرة من قبل الحوثيين، إذ أُغلقت طرق الإمداد الرئيسية، وفُرضت قيودا مشددة على حركة الدخول والخروج منها. وعلى الرغم من سيطرة فصائل متعددة موالية للحكومة على مركز المدينة، فإن الحصار والضغوط الاجتماعية والاقتصادية المرتبطة به ما تزال من السمات البارزة للوضع في تعز.
ولا تزال الأوضاع الأمنية متقلبة، حيث تتكرر حوادث الاغتيال والانفجارات على فترات متقطعة، وتنتشر نقاط التفتيش التابعة لتشكيلات أمنية مختلفة، بما يعكس حالة التشرذم وتعدد مراكز القوى. كما تتواصل تبادلا للقصف بين القوات المتمركزة في الأطراف الشمالية والشرقية للمدينة، ما يسفر عن سقوط ضحايا مدنيين وأضرار في الممتلكات والبنية التحتية.
وعلى مستوى المحافظة، ما تزال الطرق المؤدية إلى تعز ومنها، ولا سيما في مناطق الحوبان والستين، مغلقة أو خاضعة لقيود مشددة على الحركة، الأمر الذي يحد من وصول المساعدات الإنسانية ويزيد من عزلة السكان. كما تستمر الانتهاكات بحق المدنيين، بما في ذلك حالات الاعتقال، وزراعة الألغام، واستهداف المناطق السكنية.
كما عانت المحافظة من تدهور الخدمات الأساسية، بما في ذلك المياه والرعاية الصحية والبنية التحتية وقطاع النقل. وعلى المستوى الاجتماعي، أسفرت التداعيات التراكمية للنزاع عن موجات نزوح داخلي، وتقييد الوصول إلى التعليم والخدمات الصحية، ما أثر على حياة المدنيين في المدينة والمناطق الريفية المحيطة بها.
كما وثّقت تقارير إعلامية استمرار وجود ألوية عسكرية ووحدات أمنية في مرافق عامة وخاصة داخل مدينة تعز. وفي أواخر أيلول/سبتمبر 2025، أصدرت السلطة المحلية، برئاسة المحافظ نبيل شمسان، توجيهات عاجلة إلى قيادة المحور العسكري وشرطة الأمن لإخلاء وتسليم 25 منشأة حكومية وخاصة جرى الاستيلاء عليها خارج الأطر القانونية. وشملت هذه المنشآت مباني خدمية مثل وكالة سبأ للأنباء، وقلعة القاهرة، والمعهد التقني، بالإضافة إلى مبنى صندوق النظافة والتحسين.
الهشاشة الأمنية وتراجع المساءلة في تعز
تشير تقارير إعلامية إلى تآكل مؤسسات الدولة في تعز وتصاعد نفوذ جماعات حزبية وعسكرية على حساب السلطات الرسمية. فبحسب تقرير نشرته وكالة خبر للأنباء في تشرين الثاني/نوفمبر 2025، برزت شبكات نفوذ من فاعلين حزبيين وعسكريين تتولى إدارة جوانب رئيسية من الأمن والإدارة خارج الأطر الرقابية الرسمية، ما أسهم في اتساع نطاق الانتهاكات، بما في ذلك القتل، والاعتقال التعسفي، وفرض جبايات غير رسمية، إلى جانب تراجع قدرة المؤسسات الرسمية على حماية المدنيين.
ويتعزز هذا التوصيف من خلال سلسلة من الحوادث البارزة التي شهدتها المحافظة خلال السنوات الماضية، من بينها مقتل العميد عدنان الحمادي، قائد اللواء 35 مدرع، أمام منزله في عام 2019؛ واختطاف وتعذيب وقتل الدكتور أصيل عبد الحكيم الجبزي على يد مجموعة مسلحة عام 2020؛ واغتيال ضياء الحق الأهدل، القيادي في حزب التجمع اليمني للإصلاح، في وسط تعز عام 2021. وتشير المعلومات المتاحة علنًا في عدد من هذه القضايا إلى عدم محاسبة المسؤولين عنها حتى تاريخ إعداد هذا النص.
وفي مقال نشره الكاتب حمود الصوفي في صحيفة اليمني الجديد، وصف مقتل المحامي عبدالرحمن النجاشي بأنه مثال على انهيار المنظومة الأمنية، وتحول بعض الأجهزة إلى أدوات لتصفية الحسابات خارج إطار القانون. كما أشار تحليل للكاتب أيوب الحمادي نشر في أيلول/سبتمبر 2025 إلى أن تعز باتت تعكس حالة الاضطراب الأوسع في اليمن، حيث تستفيد جماعات مسلحة وشخصيات نافذة من غياب مؤسسات الدولة والمساءلة، في حين يواجه المدنيون شعورًا مستمرًا بعدم الأمان نتيجة ضعف الحماية. وتقدم هذه المعطيات مجتمعة صورة تراكمية لمدينة تتقاطع فيها الصراعات السياسية والمسلحة في ظل غياب فعلي لسلطة الدولة وسيادة القانون.
افتهان المشهري
افتهان المشهري، ابنة رجل الأعمال محمد المشهري – القنصل الفخري لليمن في اسطنبول – كانت احدى الوجوه النسائية البارزة في العمل الإداري والخدمي في مدينة تعز. بدأت مسيرتها المهنية في جامعة تعز مطلع الألفية الثانية، حيث عملت في مهام إدارية اكتسبت خلالها سمعة بوصفها موظفة منضبطة ومنظمة، وطرحت مبادرات هدفت إلى تحسين بيئة العمل. وعلى مدار السنوات اللاحقة، تولّت إدارة صندوق دعم الطالب، وساهمت في توسيع برامج المساعدة الموجهة للأسر محدودة الدخل والطلاب من الفئات المهمّشة، في ظل ظروف معقدة فرضها النزاع على المدينة منذ عام 2015.
وبالتوازي مع عملها الجامعي، شاركت المشهري في مبادرات مدنية هدفت إلى التخفيف من آثار الحرب وتعزيز مشاركة النساء في المجال العام، من بينها مساهمتها في تأسيس مبادرة نساء من أجل السلام في تعز. ووفق ما ورد في نعيها في السفير العربي، عُرفت وانضباطها وهدوئها، إلى جانب قدرتها على تولّي أدوار قيادية عند الحاجة، مع الحفاظ على توازن بين مسؤولياتها الإدارية وانخراطها المجتمعي.
في أواخر عام 2023، عُيّنت المشهري مديرةً لصندوق النظافة والتحسين في مدينة تعز، وهو مؤسسة خدمية عامة تابعة للسلطة المحلية تُعنى بجمع النفايات وتنظيف الشوارع. بموجب هذا التعيين، أصبحت أول امرأة تتولى منصبًا تنفيذيًا في مكتب خدمي بلدي منذ تأسيسه. وجاء تعيينها في وقت أشارت فيه تقارير محلية إلى وجود تحديات داخل المؤسسة، بما في ذلك اختلالات مالية وإدارية وتداخل مصالح جهات نافذة.
وفي حزيران/يونيو 2025، أنهت المشهري درجة الماجستير التنفيذي في إدارة الأعمال، وقدمت بحثًا تناول آليات تطوير أداء صندوق النظافة والتحسين في ضوء مبادئ الحوكمة.

أفادت تقارير إعلامية بأن المشهري قبلت المنصب باعتباره امتدادًا لالتزامها بالعمل العام. ووفق مقطع فيديو نشرته علا الأغبري بتاريخ 18 أيلول/سبتمبر 2025، ذكرت المشهري أنها شعرت بأنها تمثل نساء تعز في تولّي هذا الدور، وأن أي تراجع أو استسلام للتحديات قد يُعد انتكاسة أوسع للنساء في المدينة.
بحسب تقارير إخبارية، سعت المشهري إلى تحسين أداء المؤسسة عبر مبادرات ركزت على تعزيز الشفافية والحوكمة وتنمية الإيرادات. واتخذت عددًا من الإجراءات التصحيحية، من بينها معالجة اختلالات مالية وإدارية داخل الصندوق، وهو ما قيل إنه أسهم في زيادة الإيرادات الشهرية، وإزالة نحو 200 موظف غير فعلي من الكشوفات، إلى جانب رفع رواتب العاملين.
وأشارت التقارير إلى أن الإصلاحات التي حاولت تنفيذها وضعتها في بيئة عمل ضاغطة ومعقدة، نظرًا لتعارضها مع مصالح شبكات من فاعلين نافذين كانوا يسيطرون على أجزاء من موارد الصندوق وخدمات أخرى في المدينة. ووفق تسجيل صوتي منسوب إليها نُشر عبر حساب نايف غالب الوافي على فيسبوك، إضافة إلى منشور مكتوب متداول يعود إلى عام 2024، تعرضت المشهري لحملات تحريض خلال فترة تولّيها المنصب.
ماذا حدث ومتى
في صباح يوم الخميس 18 أيلول/سبتمبر 2025، بدأت حسابات على مواقع التواصل الاجتماعي بتداول أنباء عن تعرض أفتهان المشهري لهجوم في منطقة جولة سنان في وسط مدينة تعز. وأول منشور رصده الأرشيف اليمني نُشر عند الساعة 10:02 صباحًا بتوقيت اليمن عبر حساب باسم أسرار عبدالله، تلاه منشور لرُبيع التويجي عند الساعة 10:10 صباحًا، ثم نشر محمد السلامي الطاهري مقطع فيديو من موقع الحادثة عند الساعة 10:21 صباحًا.
وبحسب إفادة أحد سكان المنطقة لمنصة نسوان فويس، فقد سُمعت أصوات إطلاق نار كثيف ومتتابع قرابة الساعة 9:00 صباحًا.

في الساعات التي أعقبت الحادثة، نشر حساب تعز تايم على منصة اكس مقطع فيديو (يتضمن محتوى صادما) يُظهر تجمعًا لأشخاص قرب مركبة يُقال إنها تعود لافتِهان المشهري، في ما يبدو أنه أعقاب الحادثة مباشرة. ويُظهر التسجيل آثار طلقات نارية ظاهرة على نوافذ المركبة من جهة السائق وعلى الزجاج الأمامي، إضافة إلى ما يبدو أنه جثمان مغطى في مقعد السائق، مع آثار دماء خارج المركبة.

في اليوم التالي للحادثة، نشر حساب الشبكة اليمنية للحقوق والحريات على منصة إكس مقطع فيديو (يتضمن محتوى صادمًا) يُظهر عددًا من الأشخاص الذين وصلوا إلى موقع المركبة وهم في طور تغطية الجثمان. ويظهر باب السائق مفتوحًا، كما يُظهر التسجيل كميات كبيرة من الدماء داخل المركبة وحول مقعد السائق، إضافة إلى آثار دماء على الأرض.
بالعودة إلى يوم 18 أيلول/سبتمبر، أفاد مراسل قناة يمن شباب في تقرير مصوّر من موقع الحادثة بأن مسلحًا مجهول الهوية كان يستقل دراجة نارية أطلق عدة أعيرة نارية باتجاه مركبة المشهري أثناء قيادتها، ما أدى إلى وفاتها في المكان. ونُقل جثمانها لاحقًا إلى مستشفى الثورة في مدينة تعز.
وبعد يومين من الحادثة، في 20 أيلول/سبتمبر 2025، نشر الصحفي طه صالح مقطع فيديو على منصة إكس من مدينة تعز، يُظهر ما يبدو أنه تسجيل لكاميرا مراقبة يوثق لحظة استهداف المشهري. ويُظهر التسجيل مركبتها وهي في حالة حركة، قبل أن تقترب منها دراجة نارية يستقلها شخصان؛ يظهر أحدهما وهو يقود الدراجة، فيما يفتح الآخر النار باتجاه المركبة عند اقترابهما منها.


تباينت التقارير المتداولة بشأن الجهة المسؤولة عن إطلاق النار على مركبة افتِهان المشهري. ففي حين تشير معظم السرديات إلى أن إطلاق النار تم من قبل الشخص الجالس في المقعد الخلفي على دراجة نارية، ذهبت ادعاءات أخرى إلى احتمال تورط طرف إضافي، لا سيما عقب تداول مقاطع تُظهر مركبة أخرى (سيارة بيضاء) كانت موجودة في موقع الحادثة وبدا أنها توقفت أثناء إطلاق النار.
وبحسب مصدر مطّلع على تفاصيل الواقعة تحدث إلى منصة نسوان فويس، فإن إطلاق النار نُفذ من قبل راكب الدراجة النارية فقط، دون مشاركة جهة أخرى.

في اليوم نفسه الذي وقعت فيه الحادثة، نشر صدام القاهري على الفيسبوك أن حسين عبدالرحمن الجبزي، وهو طالب جامعي، أصيب بجروح خطيرة خلال الحادثة. تعرض الجبزي لإصابتين بطلق ناري في الرأس، ونُقل إلى مستشفى الثورة. وبعد أيام، أعلن عن وفاة الجبزي متأثرا بإصابته.

الدوافع المحتملة وتطورات القضية
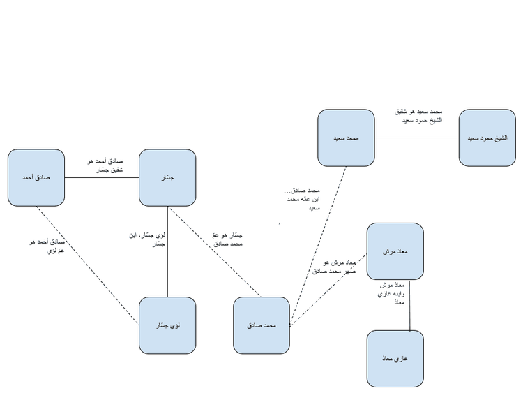
تم تحديد محمد صادق المخلافي (محمد صادق)، وهو حارس في مبنى صندوق النظافة والتحسين، كمشتبه به رئيسي في مقتل افتِهان المشهري. ومع ذلك، أشارت تقارير إلى ارتباط شبكة أوسع من الأفراد بالقضية.
في يوم مقتل المشهري، تداولت حسابات على الفيسبوك تسجيلا صوتيًا منسوبًا إليها، وفي التسجيل، تتحدث المشهري عن بداية الخلاف، قائلة أن “الموضوع بدأ عندما استلمت مبنى صندوق النظافة والتحسين” وهو المبنى الذي تم افتتاحه رسميًا بتاريخ 28 أيار 2025. أي قبل مايقارب ست أشهر من الحادثة. ووفق مقطع فيديو نشرته قناة عدن يوثق حفل الافتتاح، ذكرت المشهري أن المبنى كان يتبع سابقًا لهيئة الموارد المائية، قبل أن تتم إعادة تأهيله وتجهيزه ليكون مقرًا لصندوق النظافة والتحسين.

في التسجيل الصوتي، ذكرت المشهري أن الطابق الأرضي من المبنى كان يشغله شخص يُدعى جسّار المخلافي (جسّار)، وهو عمّ محمد صادق، المشتبه بتنفيذه عملية القتل وأحد الأسماء التي وردت في سياق التحريض ضدها. وبحسب موقع عين عدن، كان جسّار قد شغل سابقًا منصب مدير مكتب التربية والتعليم في مديرية شرعب السلام.
وأفادت المشهري في التسجيل أن جسّار طلب منها السماح لأشخاص تابعين له بالبقاء في المبنى وتولي مهام حراسته. ووفقًا لما ورد في التسجيل، اقترح جسّار أن يتولى محمد صادق حراسة المبنى إلى جانب نجل جسّار، لؤي جسّار المخلافي. وأوضحت المشهري أنها لم تكن تعرف محمد صادق شخصيًا، لكنها وافقت على ذلك باعتباره من جهتهم.
كما أشارت المشهري إلى أن رواتب الحراس تأخرت لعدة أشهر، ما دفع محمد صادق – بحسب التسجيل – إلى اعتراض محاسب الصندوق وإطلاق النار عليه. وأضافت أنها تقدمت بشكوى ضد محمد صادق لدى النيابة العامة، وطلبت عدم تدخله مجددًا في شؤون حراسة المبنى. ووفق التسجيل، أوضحت أنها سلمت المستحقات المالية إلى جسّار، مشيرة إلى أن الاتفاق كان يقضي بأن يتولى جسّار استلام المبالغ وإدارتها، باعتباره من أحضر محمد صادق للعمل كحارس.
وبشكل منفصل، أفاد موقع الصحافة 24 بأن محمد صادق، الذي وُصف بأنه أحد أفراد اللواء 22 ميكا، كان يطالب إدارة الصندوق بمبالغ مالية تحت ذريعة توفير الحماية للمبنى. وذكر التقرير أن المبنى ظل لسنوات تحت سيطرته، ولم يُسلَّم لإدارة الصندوق إلا بعد دفع مبالغ مالية، وذلك في ظل صمت الجهات الأمنية والعسكرية. وبحسب المقال، فقد أتاح هذا الواقع استمرار ممارسات الابتزاز تحت التهديد باستخدام القوة دون تدخل من الجهات المختصة.
وفي بيان نشره صندوق النظافة والتحسين – تعز على صفحته في فيسبوك بتاريخ 19 آب 2025، أدانت نقابة عمال الصندوق واقعة جديدة تمثلت في إغلاق مبنى المؤسسة وعرقلة سير العمل الإداري. وأشار البيان إلى أن محمد صادق قام بإغلاق مكتب الإدارة، واصفًا الحادثة بأنها ليست الأولى من نوعها.
واعتبرت نقابة عمال الصندوق أن تعطيل العمل وإغلاق المبنى يشكلان اعتداءً على مؤسسة حكومية ويعرّضان موظفي القطاع للخطر، محذّرة من أن استمرار مثل هذه الممارسات ينعكس سلبًا على بيئة العمل في قطاع النظافة والخدمات العامة. ودعت النقابة السلطات المحلية والأمنية والقضائية إلى التدخل العاجل ومحاسبة المسؤولين عن هذه الأفعال. كما أكد البيان دعم النقابة لمديرة الصندوق، افتِهان المشهري، وللعاملين معها، مشددًا على ضرورة إنهاء ما وصفه بالتراخي الأمني وحماية المرافق الحكومية من الاعتداءات المتكررة.

وفي يوم مقتل المشهري، أفاد موقع تعز 360 بأن مكتب محافظ تعز كان قد تعميمًا رسميًا موجّهًا إلى مدير عام شرطة المحافظة. وحمل التعميم تاريخ 18 آب، وجاء استجابةً لبيان نقابة عمال الصندوق، مؤكدًا على ضرورة التعامل مع البلاغات المتعلقة بتكرار الاعتداءات على مبنى صندوق النظافة والتحسين، واتخاذ الإجراءات القانونية بحق المتورطين.

كما نشر حساب تعز 360 على الفيسبوك وثيقتين رسميتين تتعلقان بشكاوى وبلاغات سابقة ضد محمد صادق (ورغم أن الأرشيف اليمني لا يمكنه تأكيد مصدر الوثيقتين بشكل مستقل، إلا أنه يقيّمهما على أنهما مرجّح أن تكونا صحيحتين، وتحملان توقيع عبد الستار الهلالي، مدير أمن تعز).
تُظهر الوثيقة الأولى، الصادرة عن الإدارة العامة لمباحث الأموال العامة – تعز، استدعاءً موجّهًا إلى محمد صادق حميد قاسم وجسّار أحمد قاسم المخلافي للمثول واستكمال الإجراءات المتعلقة بالاعتداء على مبنى صندوق النظافة والتحسين. أما الوثيقة الثانية فهي تعميم صادر عن شرطة تعز يؤكد تلقي عدة شكاوى من إدارة الصندوق بشأن اقتحام المبنى، وإغلاق مكاتبه، والاعتداء على الموظفين.
ويشير نشر هاتين الوثيقتين إلى وجود سجل موثّق من الشكاوى السابقة المرتبطة بالقضية، كانت قد رُفعت إلى الجهات الأمنية قبل مقتل افتِهان المشهري.

في مقطع فيديو نشر عقب مقتل افتهان المشهري، وشاركه المصور أحمد الباشا على الفيسبوك، تحدث المتحدث باسم شرطة تعز، أسامة الشرعبي، عن الإجراءات الأمنية المتخذة. وذكر أن المحافظ وجّه الشرطة بتنفيذ حملات أمنية، شملت نشر شرطيات وإجراء عمليات تفتيش. وأضاف أن الشرطة أُبلغت بوجود وساطات لتسوية النزاع كانت قد بادرت بها المشهري، وبناءً عليه تم تعليق الإجراءات الوقائية مؤقتًا إلى حين استكمال التسوية. ووصف عملية القتل بأنها “كمين مخطط له” استهدف إيقاف تحركات الأجهزة الأمنية.
في السياق ذاته، استمرت تسجيلات صوتية منسوبة إلى المشهري بالتداول على منصات التواصل الاجتماعي، من بينها تسجيل نشرته منصة قصتنا على فيسبوك، ذكرت فيه المشهري أنها التقت بَبَكر صادق سرحان المخلافي في منزله (يُرجّح في آب 2025). وكان بكر سرحان قد شغل سابقًا منصب قائد كتيبة في اللواء 22 ميكا، التابع للجيش الوطني اليمني الموالي للحكومة المعترف بها دوليًا، والمشارك في القتال ضد جماعة الحوثيين. وأفادت المشهري في التسجيل أن المشتبه به، محمد صادق، كان حاضرًا أيضًا في المكان.
وبحسب التسجيل، رفض بكر سرحان تسليم محمد صادق إلى الجهات الأمنية، وبدلًا من ذلك قدم تعهدًا خطيًا بعدم التعرض للمشهري. وفي التسجيل ذاته، قالت المشهري إنها واجهت محمد صادق بحضور بكر سرحان وسألته عن أسباب مضايقته لها، وأوضحت أن رده أشار إلى أن التحريض كان صادرًا عن جسّار. وأضافت أنها كانت تعتزم إبلاغ المحافظ بأنها عثرت على محمد صادق في منزل بكر سرحان، مشيرة إلى أنه إذا وافق بكر على إبقائه هناك فستكون تلك مسؤوليته. كما ذكرت أنها ستتخذ إجراءاتها الخاصة، بما في ذلك تغيير الحراس، وطلب تدخل الشرطة العسكرية لتأمين المكتب، وإلزام جسّار بإخلاء المبنى.
ويُشار إلى أن بكر صادق سرحان المخلافي يُعد من الشخصيات المثيرة للجدل في تعز خلال السنوات الأخيرة. فقد صدرت بحقه عدة أوامر قبض قهرية في قضايا جنائية متعددة، من بينها قضية مقتل رجل الأعمال محمود الزقري عام 2024، والتي صدر فيها حكم بالإعدام غيابيًا. كما ذكر المحامي عمر الحميدري في منشور على فيسبوك أن اسم سرحان يرد في عدد من القضايا المنظورة أمام القضاء، تتعلق باتهامات خطيرة تشمل القتل، والاختطاف، وتشكيل جماعة مسلحة لمقاومة سلطات الدولة، وهي جرائم لا تسقط بالتقادم وفقًا للقانون اليمني.
وبحسب منشور نُشر على صفحة بكر صادق سرحان في فيسبوك بتاريخ 20 أيلول/سبتمبر 2025، أفاد بأنه تدخل قبل نحو شهر من مقتل المشهري للوساطة بين الأطراف، بهدف حل الخلافات المتعلقة بمكتب صندوق النظافة والتحسين ووضع حد لما وصفه بحملات المضايقة ضدها. ووفقًا للمنشور، وقع المتهم محمد صادق تعهدًا خطيًا بعدم مضايقتها أو التدخل في شؤون مكتب الصندوق.

أشار منشور بكر صادق سرحان إلى أن “التحريض على الشهيدة (المشهري) استمر”، وأن التعهدات التي قدمها المتهم لم تُنهِ التهديدات. وفي المنشور ذاته، دعا سرحان الأجهزة الأمنية والجيش إلى القبض على المتورطين وتقديمهم إلى المحاكمة. غير أن موقع يمن نيوز أفاد بأنه رغم اضطلاع سرحان بدور وساطة قبل مقتل المشهري، فإن دوره قد يكون – وفق ما أورده التقرير – جزءًا من شبكة الضغوط التي تعرضت لها المشهري قبيل الحادثة.
المسؤول المحتمل
استنادًا إلى المواد المتاحة في المصادر المفتوحة، ارتبطت أسماء عدد من الأطراف والأفراد بسياق الخلافات والشكاوى الرسمية المشار إليها أعلاه.
وقد تم تحديد محمد صادق كمشتبه به رئيسي في جريمة القتل، وبعد نحو أسبوع من الحادثة أعلنت الشرطة المحلية مقتله خلال اشتباكات رافقت عملية أمنية، وذلك بعد أن أفادت – بحسب بيانها – بأنه قاوم محاولة القبض عليه.
ظهر محمد صادق في مقطع فيديو جرى تداوله على مواقع التواصل الاجتماعي، من بينها حساب المحامي محمد المسوري على منصة إكس، قال فيه إن خلافه بدأ بعد أن عمل حارسًا في مبنى صندوق النظافة والتحسين لمدة ثلاثة أشهر دون أن يتلقى مستحقاته المالية. وادعى أن مديرة الصندوق، افتِهان المشهري، رفضت صرف مستحقاته رغم مطالباته المتكررة. وأضاف أنه لجأ إلى بكر صادق سرحان لمحاولة حل النزاع، دون جدوى، ثم توجه إلى ابن عمه، محمد سعيد المخلافي، بحثًا عن حل.
وفي المقطع، ذكر أن ابن عمه أخبره بأن المشهري تحظى بحماية واسعة يصعب تجاوزها، وأن محاولة الضغط عليها عبر إطلاق النار على سيارتها ستقوده مباشرة إلى السجن. وبحسب روايته، فإن ابن عمه هو من اقترح استهداف المشهري شخصيًا، وشجعه على مراقبة تحركاتها وتنفيذ الهجوم، مع وعد بتقديم الدعم له لاحقًا.
وفي 24 أيلول/سبتمبر، أعلنت شرطة تعز أن محمد سعيد المخلافي سلّم نفسه للجهات الأمنية تمهيدًا للتحقيق معه، وذلك بعد ورود اسمه في التسجيل المصوّر المتداول.

أفادت صفحة يمن نيوز على فيسبوك بأن محمد صادق تربطه صلات قرابة بعدد من الشخصيات النافذة في تعز، من بينهم صادق أحمد المخلافي، نائب مدير مصلحة الهجرة والجوازات؛ وصهيب صادق المخلافي، قائد في اللواء 170؛ وبكر صادق سرحان، الذي سبق ذكره بوصفه قائدًا في اللواء 22 ميكا.
وبحسب تقارير متداولة على مواقع التواصل الاجتماعي، فإن محمد صادق وجسّار كانا قد تورطا سابقًا في مقتل صقر المجيدي في منطقة جولة سنان. وأظهر مقطع فيديو نُشر عقب مقتل محمد صادق اعترافًا منسوبًا إليه، يقر فيه بقتل كل من المشهري والمجيدي. وفي قضية مقتل المجيدي، لم يُحال محمد صادق وجسّار إلى المحاكمة، بل جرى – وفق ما نُشر – التوصل إلى صلح قبلي مع أسرة الضحية، فيما دفع حمود سعيد المخلافي، وهو عميد في اللواء 170، مبلغ 50 مليون ريال يمني (نحو 30 ألف دولار أمريكي في المناطق الخاضعة لسيطرة الحكومة المعترف بها دوليًا) كدية، بحسب التقارير المنشورة.
في 19 أيلول/سبتمبر، أفاد المركز الإعلامي الأمني لشرطة تعز بأن جسّار أحمد قاسم، أحد المشتبه بهم في مقتل افتِهان المشهري، قد أُلقي القبض عليه. وفي اليوم التالي، نُشر مقطع فيديو يظهر فيه لؤي جسّار أحمد قاسم (جسّار أحمد قاسم) وهو يعلن استعداده لتسليم نفسه حتى لا يُتَّهم بقتل المشهري، ما يُشير إلى أن الفيديو قد يكون سُجِّل قبل الإعلان عن توقيفه.

في مقطع فيديو نشره موقع يمن بوست بتاريخ 23 أيلول/سبتمبر، ادّعى آدم القاضي أنه كان سائق الدراجة النارية المستخدمة في عملية قتل افتِهان المشهري، مشيرًا إلى أنه لم يكن على علم بنية المنفذ، ومعلنًا استعداده لتسليم نفسه إلى الجهات الأمنية. وقد أثار هذا الظهور تساؤلات بشأن إعلان شرطة تعز في اليوم السابق، 22 أيلول/سبتمبر، عن إلقاء القبض على سائق الدراجة وثلاثة مشتبهين آخرين، كما طرح شكوكًا حول دقة المعلومات المتداولة بشأن هويات المتورطين.
ونُشر الخبر ذاته أيضًا عبر موقع مأرب برس بتاريخ 23 أيلول/سبتمبر، حيث أفاد بأن سلطات تعز ألقت القبض على سائق الدراجة وثلاثة مشتبهين آخرين، وأرفق صورًا قيل إنها تعود إلى الموقوفين.

بحسب مصادر خاصة تحدثت إلى منصة نسوان فويس، فإن سائق الدراجة النارية، القاضي، فر إلى مناطق خاضعة لسيطرة الحوثيين، حيث تم توقيفه هناك، إلا أنه لم يُسلَّم إلى السلطات التابعة للحكومة المعترف بها دوليًا، رغم مطالبات بتسليمه.

في 19 تشرين الأول/أكتوبر 2025، تداولت وسائل إعلام خبر إلقاء القبض على صادق أحمد المخلافي، نائب مدير مكتب الجوازات في تعز. ويُعد صادق شقيق جسّار وعمّ لؤي المخلافي. وبحسب منشور لأروى الشميري على فيسبوك، فإنه كان على تواصل مع محمد صادق قبل الحادثة وبعدها.
وفي مقابلة بثتها قناة الجمهورية، قال نائب محافظ تعز عارف جامل، في مداخلة هاتفية، إن الأشخاص الذين نفذوا الحادثة كانوا مطلوبين سابقًا بأوامر قضائية، إلا أن التراخي والقصور في تنفيذ تلك الأوامر سمحا بتصاعد الوضع وصولًا إلى جريمة القتل. ، وقال أن الأجهزة الأمنية غالبًا لا تتحرك إلا بعد وقوع الحادثة، مشيرًا إلى أن هذه ليست الحالة الأولى ولن تكون الأخيرة ما لم تُدار سلطة إنفاذ القانون بمسؤولية. وأكد أن المطلوبين أمنيًا معروفون ويتحركون بحرية، وأن اللجنة الأمنية هي الجهة المسؤولة عن توقيفهم.
وخلال المقابلة، سأل المذيع عن سبب صمت الجهات المعنية رغم البلاغات والشكاوى التي قدمتها المشهري إلى السلطة المحلية والإدارة الأمنية عقب تلقيها تهديدات من محمد صادق. وردّ جامل بأن الأمر يعكس حالة من التراخي المؤسسي لدى بعض القيادات الأمنية، مؤكدًا أن المسألة لا تقتصر على قضية المشهري. وأشار إلى أن أوامر قبض قضائية كانت قد صدرت في قضايا سابقة ضد متهمين قبل وقوع جرائم قتل، إلا أن الأجهزة الأمنية – بحسب قوله – لا تتحرك إلا بعد وقوع الجريمة.
وفي صباح 22 أيلول/سبتمبر 2025، نشر المتحدث الرسمي باسم شرطة تعز، أسامة الشرعبي، منشورًا على فيسبوك ذكر فيه أن محمد سعيد المخلافي، قائد في اللواء 170 وشقيق الشيخ حمود سعيد المخلافي، رئيس المجلس الأعلى للمقاومة الشعبية، قام بعرقلة حملة أمنية ومنعها من مداهمة منزل في حي الروضة، وهو الموقع الذي قالت الشرطة إنها تعقبت المشتبه به إليه.

وفي ذلك اليوم بعد الظهر، صرّح أسامة الشرعبي في مقابلة مصوّرة بأن القوات الأمنية داهمت عدة مواقع بحثًا عن المشتبه به، لكنها واجهت عوائق فرضها أشخاص نافذون وقادة داخل اللواء 170 دفاع جوي. وأفاد بأن تلك الشخصيات منعت القوات من دخول بعض المواقع التي يُعتقد أن المشتبه به كان موجودًا فيها. وأضاف أن الحادثة جاءت نتيجة فشل مشترك تتحمله عدة أطراف، من بينها الجيش الوطني والسلطة المحلية واللجان المكلفة باستلام المرافق العامة. وأشار إلى أنه لو تم تسليم المباني الحكومية وفقًا للتوجيهات، لما اضطرت المشهري إلى الدخول في مواجهة مباشرة مع عناصر مسلحة داخلها.
وفي وقت لاحق من بعد الظهر ذاته، بثّت قناة بلقيس مقطع فيديو ظهر فيه محمد سعيد المخلافي نافيًا عرقلته للحملة الأمنية، ومطالبًا أسامة الشرعبي بالاعتذار.
وفي 24 أيلول/سبتمبر، أعلن العقيد نبيل الكدهي، مساعد مدير عام شرطة محافظة تعز، مقتل محمد صادق خلال عملية أمنية مشتركة. وذكر الكدهي أن محمد صادق قُتل إثر اشتباك مسلح مع القوات الأمنية بعد محاصرة المنزل الذي كان يتحصن فيه، مشيرًا إلى أنه قاوم القوات وألقى ثلاث قنابل يدوية.
وفي مقابلة أخرى بثتها قناة سهيل، قال الكدهي إن محمد صادق أصاب خمسة من أفراد القوة الأمنية قبل أن يُصاب هو أيضًا ويفارق الحياة، مضيفًا أنه نُقل لاحقًا إلى مستشفى الثورة.
كما وثّق مقطع فيديو نشره الصحفي وديع عبدالله لحظة الاشتباك بين محمد صادق والقوات الأمنية. ونشر المركز الإعلامي الأمني لشرطة تعز منشورًا على فيسبوك أفاد فيه بأن الاشتباكات وقعت في منطقة تبة الوكيل.
كما نشر موقع تعز نيوز مقطع فيديو يوثّق لحظة الاشتباك مع محمد صادق. وتداولت حسابات على مواقع التواصل صورة (تحذير: محتوى بصري صادم) يُزعم أنها تُظهر محمد صادق ملقى على الأرض. كما جرى تداول مقطع فيديو آخر (تحذير: محتوى بصري صادم) يُظهر ما يبدو أنه جثمان محمد صادق محاطًا بعدد من الجنود، إلى جانب تجمع أشخاص يُعتقد أنهم مدنيون كانوا يلتقطون صورًا. وظهر في المشاهد جرح بطلق ناري في منطقة الرقبة بشكل واضح.
وفي تصريحات لقناة الجزيرة، قال حمود سعيد المخلافي إن نحو ثمانية أشخاص مشتبه بهم في مقتل افتِهان المشهري، مشيرًا إلى أنه شارك في تتبع تحركات المنفذين بالتنسيق مع جهات أمنية وعسكرية. وأضاف أنه زوّد الأجهزة الأمنية بمعلومات حول موقع محمد صادق بعد تتبع اتصالاته، ما دفع القوة الأمنية للتحرك إلى الموقع. وأوضح أن محمد صادق قاوم القوة الأمنية وتنقل بين عدة منازل قبل أن يُصاب ويُقتل برصاصة قناص.
وأثار مقتل محمد صادق جدلًا واسعًا وتساؤلات حول ملابسات وفاته. فقد شارك محمد المشهري (والد افتِهان المشهري) منشورًا للمحلل السياسي اليمني علي البخيتي، الذي شكك في رواية حمود سعيد المخلافي. وذكر البخيتي أن محمد صادق أُصيب أولًا بعدة طلقات في ساقيه قبل أن يُقتل برصاصة قناص، معتبرًا أن شخصًا مصابًا بهذه الطريقة لا يمكنه الفرار، وأن إطلاق النار من قِبل قناص يُفترض أن يكون لتحييد خطر قائم لا لقتل شخص بات عاجزًا عن الحركة، ما يثير – بحسب رأيه – احتمال تصفية شاهد محتمل. كما طرح ياسر اليافعي تساؤلات مماثلة حول كيفية وصول صادق إلى مناطق قريبة من خطوط المواجهة رغم إصاباته المتعددة، ورغم وجود قوة أمنية كبيرة كانت، وفقًا للرواية الرسمية، تطارده.
وفي 14 تشرين الأول/أكتوبر 2025، جرى تداول تقرير الطب الشرعي المتعلق بمقتل محمد صادق، ما أثار جدلًا واسعًا بسبب ما اعتُبر تناقضًا مع الرواية الأمنية في تعز. وبحسب تصريح لمحمد عبدالله المشهري لموقع الأول، كانت الجهات الأمنية قد أفادت بأن محمد صادق قُتل أثناء مقاومته القبض عليه. غير أن التقرير الطبي أشار إلى وجود أكثر من 30 إصابة بطلق ناري موزعة على مناطق مختلفة من الجسد، شملت الكتفين والصدر والظهر والأطراف، ما أثار تساؤلات حول طبيعة العملية والمسافات التي أُطلقت منها الأعيرة النارية. كما نشر حساب مراد محمد الزقري على فيسبوك ما وُصف بأنه نسخة من تقرير الطب الشرعي الخاص بمقتل محمد صادق.
وفي تطور لاحق، نشر زيد المشهري، شقيق افتِهان المشهري، بيانًا بتاريخ 7 كانون الأول/ديسمبر 2025 تضمن إخطارًا رسميًا موجّهًا إلى الجهات الأمنية المختصة للمطالبة بالقبض على المطلوبين. وأدانت أسرة المشهري وفريق الدفاع عنها، في البيان، ما وصفوه بالتأخير غير المبرر في توقيف أحد المشتبه بهم، الكابتن معاذ مارش، معتبرين أن مرور الوقت دون القبض عليه يثير تساؤلات جدية بشأن فعالية الاستجابة الأمنية.

كانت افتِهان المشهري قد ذكرت اسم معاذ مارش في أحد تسجيلاتها الصوتية المنشورة. ووفقًا لما ورد فيه، فإنه بعد قيام محمد صادق بالاعتداء على مبنى صندوق النظافة والتحسين وإغلاقه، أعلنت إضرابًا عن العمل ودعت الجهات الأمنية إلى القبض عليه. وأشارت في التسجيل إلى أن الشخص المطلوب كان متواجدًا في منزله، مضيفةً أنه في حال فراره فلن يجد مأوى سوى لدى معاذ مارش المخلافي.
وبحسب المعلومات المتاحة في المصادر المفتوحة، يُعد معاذ مارش المخلافي مدير قسم شرطة فبراير، كما أنه صهر محمد صادق. وأصدرت النيابة الجزائية أوامر قبض بحق معاذ مارش المخلافي ونجله غازي معاذ المخلافي، بعد عدم امتثالهما لعدة استدعاءات في قضية المشهري، ووجّهت باحتجازهما في السجن المركزي لاستكمال إجراءات التحقيق.
ووفقًا لمعلومات حصلت عليها منصة نسوان فويس، بلغ عدد الموقوفين على ذمة قضية مقتل المشهري 14 شخصًا حتى تاريخ 16 كانون الأول/ديسمبر 2025، فيما لا تزال التحقيقات مستمرة، بالتزامن مع استمرار احتجاجات تطالب بالقبض على بقية المطلوبين في القضية.

المكان الجغرافي
وقع الحادث في منطقة جولة سنان بمدينة تعز، عند الإحداثيات 13.588358، 44.016268. وأظهرت لقطات كاميرات المراقبة موقع الحادث، كما أفاد مراسل قناة يمن شباب في تقرير مصوّر من مكان الواقعة بأن الحادث وقع في منطقة جولة سنان وسط مدينة تعز. وبالتعاون مع منصة نسوان فويس، حلّل الأرشيف اليمني مقاطع الفيديو المتاحة ولقطات كاميرات المراقبة، وقارن المعالم الظاهرة فيها بصور الأقمار الصناعية والخرائط المتاحة عبر الإنترنت لتحديد موقع الحادث.



ردود الفعل
قوبل مقتل افتِهان المشهري بإدانة شعبية واسعة. وعقب تداول خبر وفاتها، أعلن عمال وموظفو صندوق النظافة والتحسين إضرابًا شاملًا وتعليق جميع أعمالهم. وأكد بيانهم أن استئناف العمل لن يتم إلا بعد قيام السلطة المحلية والأجهزة الأمنية بضبط المسؤولين عن الجريمة وكشف ملابساتها.

في مقطع فيديو آخر نشرته قناة يمن شباب في مساء يوم مقتل المشهري، ظهرت شاحنات نقل النفايات متوقفة أمام مبنى السلطة المحلية في شارع جمال، حيث أغلقت الطريق احتجاجا على مقتل المشهري ،كما نصب محتجون خيامًا أمام مبنى محافظة تعز، مطالبين بسرعة ضبط قتلة المشهري، مؤكدين استمرار الاعتصام حتى تحقيق العدالة.

في صباح 21 أيلول/سبتمبر 2025، شهدت مدينة تعز مسيرة جماهيرية حاشدة شارك فيها عشرات الآلاف من أبناء منطقة الحجرية، بينهم مشايخ قبائل وشخصيات اجتماعية وسياسية وحزبية. وبحسب تغطية قناة بلقيس، انطلقت المسيرة من المناطق الريفية المحيطة وتوجهت نحو مبنى السلطة المحلية في مدينة تعز.

تحركت المسيرات عبر مدينة تعز والمناطق المحيطة بها باتجاه مبنى المحافظة، حيث تجمّع الآلاف للتعبير عن غضبهم إزاء مقتل افتِهان المشهري، معتبرين الحادثة جزءًا من نمط يستهدف النساء.

وكانت نساء مدينة تعز في طليعة الاحتجاجات منذ لحظة وقوع الحادثة، مطالبات بالإسراع في القبض على المسؤولين عنها وتحقيق العدالة. واستمر حضور النساء في هذه الاحتجاجات حتى تاريخ إعداد هذا التحقيق في كانون الأول/ديسمبر 2025.

أدّى مقتل افتِهان المشهري إلى انضمام أسر ضحايا آخرين إلى الاحتجاجات، مطالبين بالقبض على المطلوبين أمنيًا. ووثّقت قناة بلقيس عرض صور لمئات الضحايا داخل خيام الاعتصام المقامة أمام مبنى السلطة المحلية، في مشهد عكس تصاعد حالة الانفلات الأمني في تعز.
وفي 25 أيلول/سبتمبر 2025، أعلنت قيادة شرطة محافظة تعز نتائج حملة أمنية مكثفة استمرت ستة أيام متتالية عقب مقتل المشهري، وأفادت بأنه جرى القبض على 31 مشتبهًا به على خلفية قضايا مختلفة. وصرّح العميد أنيس الشميري، نائب مدير شرطة المحافظة، بأن الجهود الأمنية ستتواصل لملاحقة بقية المطلوبين والمتورطين في الحادثة، مؤكدًا أن الحملة لن تتوقف عند هذا الحد.

لم تقتصر ردود الفعل على مقتل افتِهان المشهري على المستوى المحلي، بل أثار الحادث إدانات دولية. فقد قال المبعوث الخاص للأمم المتحدة إلى اليمن، هانس غروندبرغ، في تصريح لموقع المشاهد، إن مقتل افتِهان المشهري صادم على عدة مستويات. وأشاد بقيادتها، معتبرًا أنها جسّدت قدرة النساء اليمنيات على التميز في مواقع المسؤولية رغم الفساد والمصالح المتجذرة والمخاطر التي يواجهها العاملون في القطاع العام. ودعا غروندبرغ السلطات اليمنية إلى ضمان عدم إفلات المسؤولين من العقاب، مشددًا على ضرورة إجراء تحقيق شامل ومستقل وشفاف، ومواصلة تسليط الضوء على القضية لمواجهة ثقافة الإفلات من العقاب.
وفي 30 أيلول/سبتمبر 2025، شارك آلاف من أبناء تعز في موكب تشييع حاشد للمشهري. وتضمن الموكب وقفة أمام مبنى صندوق النظافة والتحسين، أُعلن خلالها عن تشكيل فريق قانوني لمتابعة القضية، قبل نقل الجثمان إلى مديرية المعافر.
السلاح المستخدم
عدد من الصور المتداولة على منصات التواصل الاجتماعي، يظهر المشتبه به الرئيسي محمد صادق وهو يحمل بندقية من طراز كلاشينكوف، وهو أحد أكثر الأسلحة الخفيفة انتشاراً واستخداماً في سياقات النزاع المسلح في اليمن. وبحسب إفادة مصدر خاص لمنصة نسوان فويس، فإن السلاح المستخدم في واقعة مقتل المشهري هو بندقية كلاشينكوف.
وعلى المستوى الفني، استعانت نسوان فويس بخبير أسلحة محلي، وتشير معاينة شكل الماسورة (السبطانة) والخصائص الخارجية الظاهرة في الصور إلى ترجيح أن البندقية من طراز كلاشينكوف صيني نوع 56، وهو أحد نسخ الكلاشينكوف المنتشرة على نطاق واسع والمتداولة محليا في اليمن. كما تُظهر الصور تعديلات خارجية لاحقة، من بينها تغييرات في قبضة الزناد والقبضة السفلية، وهي تعديلات شائعة في الأسلحة المتداولة محليًا ولا تؤثر على الخصائص الوظيفية الأساسية للسلاح.
وفيما يتعلّق بالمخزن، فإن شكله المنحني وبنيته الخارجية يتوافقان مع مخازن كلاشينكوف القياسية المخصّصة لذخيرة عيار 7.62×39 ملم، المستخدمة على نطاق واسع مع طرازات AK-47 ونوع 56. وعادة ما تتسع هذه المخازن على 30 طلقة، مع وجود نسخ أقل شيوعاً بسعة 20 أو 40 طلقة؛ إلا أن المؤشرات البصرية في المواد المتاحة ترجّح استخدام المخزن القياسي ذو السعة 30 طلقة.



تداولت العديد من المصادر الإعلامية ومستخدمي مواقع التواصل الاجتماعي صوراً ،1،2،3 ومقاطع فيديو تُظهر سيارة افتهان المشهري عقب الحادثة، حيث تبدو عليها آثار إطلاق نار كثيف. مع مقارنة هذه المواد المرئية وعدّ مواضع الثقوب الظاهرة، يُقدَّر وجود نحو 12 إصابة بطلقات نارية في الزجاج الأمامي للسيارة، إضافة إلى أثار غير معلومة خلف مقعد السائق، وإصابة واحدة في زجاج المقعد المجاور للسائق. ويشير ذلك إلى تعرض المركبة لإطلاق نار مباشر، بإجمالي يُقدَّر بنحو 13 طلقة نارية، وهو عدد قد يتوافق مع السعات الشائعة لمخازن بنادق الكلاشينكوف، بما فيها النسخ الصينية نوع 56.


بحسب المعلومات المتداولة، و بالاستناد إلى المعلومات التي جمعها الارشيف اليمني و منصة نسوان فويس، تشير المعطيات الى أن السلاح المستخدم يحتمل أن يكون بندقية من نوع كلاشينكوف.
الخاتمة
يُظهر هذا التحقيق أن مقتل افتِهان المشهري لم يكن حادثًا عرضيًا ولا حادثة معزولة. فقد وقع ضمن سياق أمني هش في تعز، حيث تتقاطع شبكات النفوذ المسلحة مع ضعف إنفاذ القانون، وتراجع قدرة المؤسسات الرسمية على حماية المدنيين، واستمرار العوائق أمام مشاركة النساء في مواقع القيادة، ولا سيما في الفضاءات السياسية والمدنية التي تتعرض فيها النساء اللواتي يتولين أدوارًا عامة في كثير من الأحيان للترهيب والتهديدات القائمة على النوع الاجتماعي. ومن خلال تتبّع التسلسل الزمني للشكاوى والتقارير السابقة، ومراجعة التسجيلات الصوتية المنسوبة إلى المشهري، وتحليل مقاطع الفيديو المتداولة، يتبيّن أن الهجوم جاء بعد فترة من التهديدات والتصعيد المرتبطين بخلافات حول مبنى صندوق النظافة والتحسين. وتكشف هذه التطورات عن نمط من المضايقات والاعتداءات على مرفق عام لم تُتخذ بشأنه أي إجراءات.
كما يشير التحقيق إلى أن ملف القضية اتسم بتضارب الروايات بشأن المنفذين والأطراف المرتبطة بالقضية، إضافة إلى تناقضات في السرديات المتعلقة بمقتل المشتبه به الرئيسي خلال العملية الأمنية، بما في ذلك الجدل الذي أثاره تقرير الطب الشرعي. وفي الوقت ذاته، عكست ردود الفعل الشعبية – لا سيما الاحتجاجات الحاشدة، وإضراب عمال النظافة، والمظاهرات التي قادتها نساء – تحوّل الحادثة إلى محطة مفصلية كشفت عمق أزمة المساءلة في المدينة، إلى جانب القلق المتزايد من تكرار الاغتيالات واستمرار الإفلات من العقاب.
وتُبرز المعلومات المستقاة من المصادر المفتوحة والشهادات التي راجعها الأرشيف اليمني بالتعاون مع منصة نسوان فويس وجود ثغرات في الروايات الرسمية وفي مسار الإجراءات القضائية. كما أن استمرار الغموض حول جوانب أساسية من الحادثة، إلى جانب التأخر في توقيف مشتبهين آخرين وردت أسماؤهم في سياق التحقيق، يؤكد الحاجة إلى مسار قضائي مستقل وشفاف لتوضيح ملابسات الجريمة بشكل كامل، وتحديد المسؤوليات المباشرة وغير المباشرة، وضمان تحقيق العدالة للضحايا وأسرهم. وتؤكد هذه القضية مجددًا أن التوثيق والتحليل القائمين على الأدلة يشكلان عنصرًا أساسيًا لفهم أنماط العنف في تعز ودعم الجهود الأوسع لكسر دوائر الخوف ومنع تكرار الجرائم بحق المدنيين.

